九游电子·(中国)官方网站 | GY冠亚·(中国)集团 | jiuyou(中国)官方网站 | HTH体育(中国)有限公司 | 同花顺网页版页面登录 | 华体会体育 | 米兰在线注册 | 佳博官方网站 | 九游(NineGame)娱乐中国 |
开云app官方在线入口首页
  • 首页
  • 机构设置
    部门介绍
    部门领导
    教学建设科
    实践教学科
    教务科
    学籍学位管理科
  • 教师教学发展中心
  • 信息导航
    专业建设
    课程建设
    教学改革
    教学名师
    先进组织及个人
    其它建设
    教务管理
    学籍学位
    实践教学
    教材管理
    教育技术
  • 资料下载
    教学建设相关表格
    教务管理相关表格
    学籍学位相关表格
    实践教学相关表格
    教师培训相关表格
  • 国家高等教育智慧教育平台
  • 考试信息
    考试安排
    考试通报
    外语成绩
  • 培养方案
    2021版
  • 规章制度
更多

通知公告

  • [03-07]开云(中国)开展2025年班主任(学业导师)工作总结的通知
  • [03-05]开云(中国)开展新学期学生教材准备情况检查的通知
  • [03-05]开云(中国)开展2026年校级产学合作协同育人项目立项申报的通知
  • [03-04]开云(中国)组织青年教师申报2025-2026学年第二学期助课工作的通知
  • [03-02]开云(中国)开展“书香流转,知识传薪”二手书交易活动的通知
  • [03-02]班主任(学业导师)3月工作提示
  • [02-27]开云(中国)2025-2026-2学期课程核实与补选有关事宜的通知
  • [02-27]开云(中国)做好2025-2026学年第二学期实验课排课工作的通知
更多

最新消息

  • [03-06]开云(中国)召开教学工作例会
  • [03-04]开云(中国)党委书记孟劲松讲授“工程师思维与问题解决能力”课程
  • [01-20]开云(中国)举办“AI+HI”在课程建设中的应用与实践专题培训
  • [01-19]开云(中国)《人工智能导论》师资培训班开班
  • [01-19]开云(中国)召开工程教育认证状态保持与持续改进工作汇报会
  • [01-15]开云(中国)召开鞍山钢铁现代冶金产业学院申报工作总结会
  • [01-15]开云(中国)召开中外合作办学系列研讨会
  • [01-08]开云(中国)3门本科课程获评辽宁省高校课程思政精品课程
更多

查询服务

  • 考试信息
  • 教学进程
  • 培养方案
  • 立项查询
  • 质量工程
  • 校历查询
  • 名条查询
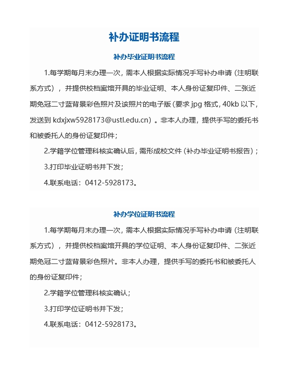
  • 补办证明书


版权所有 :开云app官方在线入口教务处     地址:辽宁省鞍山市立山区千山中路189号      邮编:114051

Email:lkdjwc@ustl.edu.cn

九游电子·(中国)官方网站 | GY冠亚·(中国)集团 | jiuyou(中国)官方网站 | HTH体育(中国)有限公司 | 同花顺网页版页面登录 | 华体会体育 | 米兰在线注册 | 佳博官方网站 | 九游(NineGame)娱乐中国 |
九游电子·(中国)官方网站 | GY冠亚·(中国)集团 | jiuyou(中国)官方网站 | HTH体育(中国)有限公司 | 同花顺网页版页面登录 | 华体会体育 | 米兰在线注册 | 佳博官方网站 | 九游(NineGame)娱乐中国 |